English | Русский

Desarrollo de Páginas Web Profesionales

Hola, soy Willmar, CEO de Pixelgrafía. Nos especializamos en desarrollo web, creación de MVP (Producto Mínimo Viable) para startups y diseño de APIs robustas para aplicaciones móviles y plataformas digitales. Transformamos ideas en productos funcionales que optimizan procesos, aumentan conversiones y mejoran la experiencia del usuario. Nuestro enfoque integra estrategia, diseño y tecnología para entregar sitios web y aplicaciones web intuitivas, escalables y listas para el mercado global.

PixelGrafía

Fases del desarrollo de sitios y aplicaciones web

  • Investigación de mercado, análisis de audiencia y definición de buyer personas.
  • Validación de la idea y conceptualización del producto con enfoque en usabilidad y valor.
  • Diseño UX/UI moderno, accesible y optimizado para conversión (Figma, Adobe XD).
  • Desarrollo ágil bajo metodología Scrum con entregas semanales y avances funcionales.
  • Pruebas técnicas, de usabilidad, rendimiento y compatibilidad multiplataforma.
  • Lanzamiento controlado (Soft Launch) con monitoreo de métricas clave y ajustes en tiempo real.

En cada etapa validamos el producto con usuarios reales: ¿resuelve un problema real? ¿Es intuitivo? ¿Es comercializable? Este enfoque reduce riesgos y maximiza el éxito del lanzamiento.

PixelGrafía

PixelGrafía

Experiencia en desarrollo web y aplicaciones

Todo proyecto comienza con un análisis profundo de tu negocio y audiencia. Realizamos entrevistas, benchmark competitivo y mapeo de jornadas de usuario para definir funcionalidades clave. Esta fase es crucial: el 74% de los usuarios abandonan un sitio por mala experiencia (Google, 2024). Nos aseguramos de que tu producto no solo se vea bien, sino que funcione y convierta.

PixelGrafía

Diseño intuitivo y centrado en el usuario

La velocidad es crítica: el 53% de los usuarios abandona un sitio si tarda más de 3 segundos en cargar (Google, 2024). Para garantizar alto rendimiento, implementamos:

PixelGrafía

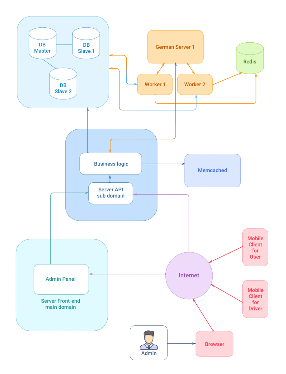
Desarrollo web: velocidad y arquitectura optimizada

La velocidad es crítica: el 53% de los usuarios abandona un sitio si tarda más de 3 segundos en cargar (Google, 2024). Para garantizar alto rendimiento, implementamos:

  • Arquitecturas escalables basadas en microservicios o monolíticas, según necesidad.
  • Tecnologías modernas: React, Next.js, Laravel, Node.js, y frameworks de alto rendimiento.
  • Modelos de base de datos optimizados (SQL y NoSQL) para consultas rápidas y seguras.
  • Hosting regional con servidores en Latinoamérica para baja latencia y alta disponibilidad.
  • Backend de alto rendimiento con APIs RESTful o GraphQL.
  • Configuración avanzada de servidores por especialistas DevOps (caché, CDN, seguridad).

Toda la arquitectura se documenta en los Términos de Referencia y se valida contigo antes del desarrollo.

PixelGrafía
PixelGrafía

PixelGrafía

Diseño Mobile First

Más del 65% del tráfico web proviene de dispositivos móviles (Statista, 2024). Diseñamos pensando primero en móviles: priorizamos contenido clave, simplificamos flujos y optimizamos tiempos de carga. Nuestros sitios son 100% responsivos, con experiencia fluida en iPhone, Android, tablets y desktop.

PixelGrafía

Equipo multidisciplinario especializado

Hasta 10 expertos trabajan en tu proyecto: diseñadores UX/UI, desarrolladores frontend y backend, testers, project managers y estrategas digitales. Nuestro modelo de trabajo garantiza sinergia, calidad y entrega puntual, incluso en proyectos complejos.

PixelGrafía

Equipo multidisciplinario especializado

Hemos desarrollado plataformas web que manejan hasta 500,000 visitas diarias con estabilidad total. Cada componente está optimizado para alto tráfico, seguridad y escalabilidad. Para startups, creamos MVP funcionales en 4-8 semanas, ideales para validar modelos de negocio, captar inversionistas y lanzar con métricas reales.

PixelGrafía

Desarrollo ágil y flexible

Trabajamos con metodología Scrum: sprints de 1-2 semanas, entregas incrementales y retroalimentación continua. Tú ves avances funcionales cada semana, validas funcionalidades y ajustas prioridades en tiempo real. Un proceso transparente, rápido y alineado con tus objetivos comerciales.

¿Necesitas una cotización o presupuesto para tu pagina web o App mòvil?

Usa nuestro cotizador en línea interactivo

Accede a nuestro cotizador interactivo y obtén una estimación precisa del costo de tu app o sitio web en minutos. Personaliza funcionalidades, plataformas y requisitos para recibir una propuesta ajustada a tus necesidades reales. Comienza ahora y transforma tu idea en un proyecto concreto.